【官方售楼处】绿城黄浦ONE(售楼处)官方首页-销售中心-环境-户型-价格-地址-楼盘详情- 配套-售楼处电话-交房时间-配套-电话
扫描到手机,新闻随时看
扫一扫,用手机看文章
更加方便分享给朋友
绿城黄浦ONE售楼处电话:400-8877-480 (预约看房热线)
【绿城黄浦ONE官方售楼处咨询热线】400-8877-480(24小时服务)
【温馨提示】本项目唯一官方联系方式,看房请提前预约!谨防中介虚假信息!
最新消息:老西门783项目定名——「绿城黄浦ONE」即将上市!预计将推建面约155-193㎡3-4房!
黄浦老西门,地铁8/9号线陆家浜路站,黄浦783号街坊项目「绿城黄浦ONE」即将上市,将推建面约153-193㎡高层。
项目坐落于陆家浜路南车站路交界处,直线距离8/9号线陆家浜路站约250米左右。

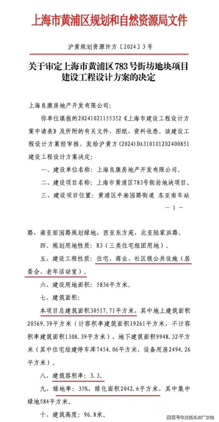
地块东至南车站,南至丽园路规划绿地,西至东方苑,北至陆家浜路。
783号街坊地块是一块历史遗留毛地,早在2004年便拿到用地批文,直到2022年初才开始旧改拆迁。
2022年春节后,黄浦区783街坊(南块、北块)正式开启房屋征收工作。同年6月,项目征收办补偿协议正式生效。
根据规划显示,项目只有1栋住宅楼,为29层的高层。户型面积约155-193㎡。



除了住宅之外,还将拟建1栋1F商业+1栋居委会、老年活动室。总建筑面积30517.71平方米,建筑容积率为3.3,绿地率为35%,绿地面积达到2042.6平方米。
交通方面:项目4轨环绕,300米之内便是8/9号线陆家浜路站。另外,1公里之内涵盖4号线南浦大桥站,9号线小南门站,8号线/10号线老西门站。
商业方面:项目旁边就是新邻生活站,2公里之内分布新天地广场、中海环宇荟、大上海时代广场等购物中心;项目地处黄浦核心位置,周边人民广场、新天地、淮海路商业等成熟配套都可以享受到。
医疗方面:1.5公里之内分布复旦大学附属妇产科医院、上海市黄浦区中西医结合医院、上海交通大学医学院附属第九人民医院、上海市红房子妇产科医院等。
绿城黄浦ONE售楼处电话:400-8877-480 (预约看房热线)
声明:本文由入驻焦点开放平台的作者撰写,除焦点官方账号外,观点仅代表作者本人,不代表焦点立场。
